2020年春鲁教版九年级化学下册《专题9.1常见的金属材料(第2课时)》同步练习(解析版)
【内容简介】将四块相同质量的铁片分别浸入下列溶液中,过一段时间取出,其中溶液质量增加的是( )A.稀硫酸B.硫酸铜C.硝酸银D.硫酸锌【答案】A【解答】解:铁与稀硫酸反应生成硫酸亚铁和氢气,进入溶液中的发生反应的铁比逸出的氢气质量大,溶液质量会增加,A符合题意。铁与硫酸铜反应生成铜和硫酸亚铁,每56份质量的铁可置换出64份质量的铜,反应后溶液质量会减小,B不符合题意;铁与硝酸银反应生成银和硝酸亚铁,每56份质量的铁可置换出216份质量的银,因此反应后溶液质量会减小,C不符合题意。在金属活动性顺序表中,铁排在锌的后面,铁不能将硫酸锌中的锌置换出来,溶液质量不变,D不符合题意。故选:A。2.(2019初三同步练习)在金属Cu、Al、Ag、Zn中,能与硝酸银溶液反应,但不能与稀硫酸反应的金属是( )A.AlB.ZnC.CuD.Ag【答案】C【解答】解:在金属活动性顺序中,Cu、Al、Ag、Zn的活动性顺序为Al>Zn>Cu>Ag,能与硝酸银溶液反应,不能与稀硫酸反应,说明该金属既在银前,又在氢后,所以为铜,故选:C。.....
部分内容预览



只能预览部分内容,查看全部内容需要下载哦~
1个点券
资料审核:初中化学在线
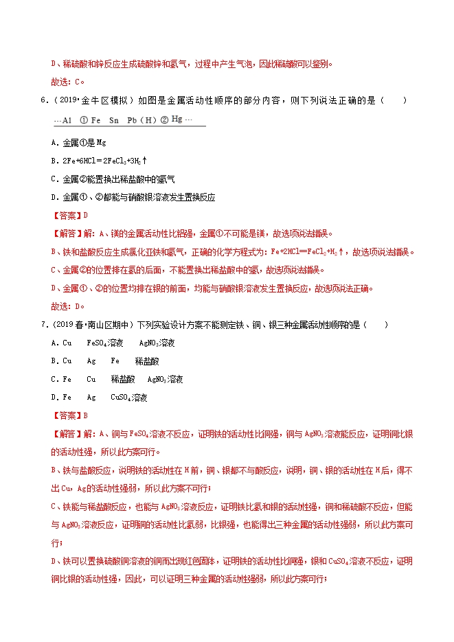
下载帮助:
- 下载说明:0点券资源无需下载权限,游客可以直接下载。
- 有点券资源为本站精品课件,只提供给vip会员下载,有效期式vip会员可以在有效期内下载本站所有资源。 查看 【申请有效期vip会员方法】 。
-
- 如果您无法下载到本资料,请先参照以下说明检查:
- 1、所有资料必须是登录后才能下载。
- 2、精品资料下载需要点券,请确保您的账户上有足够的点券。有效期vip会员只受有效期限制,不受点券影响,有效期内即使点券用完,仍可继续下载。
- 4、如果浏览器启用了拦截弹出窗口,此功能有可能造成下载失败,请临时关闭此功能
- 5、如果下载的是word文档,直接可用word软件打开;如果是压缩资料包,下载后请先用winrar解压软件解压,再使用对应软件word打开。
- 6、以上步骤检查后均无法解决问题,您可以到[帮助中心]寻找答案或向网站客服人员寻求支持。

会员登录
用户评论
(欢迎您的评论,评论有奖励哟)