2020年春鲁教版九年级化学下册《专题8.1 海洋化学资源》同步练习(原卷版)
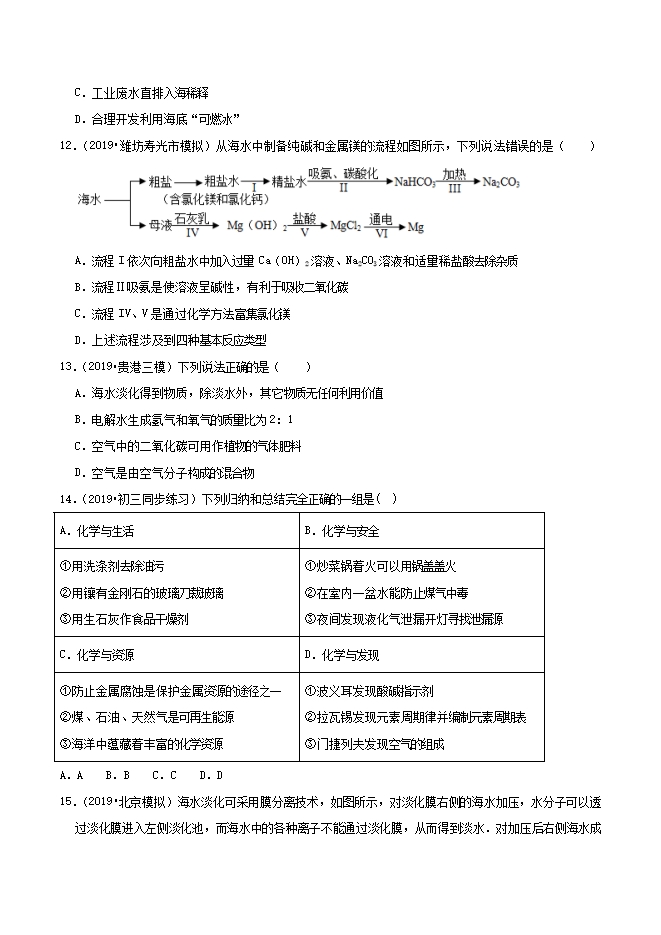
【内容简介】海洋是一座巨大的资源宝库,下列有关说法正确的是( )A.海水中最多的物质是食盐B.淡化海水是解决目前饮用水困难的最佳方法C.海水中最多的元素是氧元素D.咸水只存在于海洋中,陆地上没有咸水2.(2019•初三同步练习)广泛应用于火箭、导弹和飞机制造业的金属镁是从海水中提取的镁盐制取的,这种镁盐是下列( )A.MgCl2B.Mg(OH)2C.MgSO4D.MgCO33.(2019•初三同步练习)下列方法可用来淡化海水的是( )①加热蒸发 ②过滤 ③多级闪急蒸馏 ④使海水结冰脱盐 ⑤膜分离法淡化海水 ⑥加入明矾净化。A.①②③④⑤B.①③④⑤⑥C.③④⑤D.①③④⑤4.(2019•初三同步练习)如图所示的实验操作中不正确的是( ) 5.(2019•初三同步练习)下列措施中既不属于保护海洋环境,也不属于合理利用海洋资源的是( )A.禁止向大海里排放污水B.船舶垃圾直接倾倒入海中C.海水淡化D.海水晒盐......
部分内容预览



只能预览部分内容,查看全部内容需要下载哦~
1个点券
资料审核:初中化学在线
下载帮助:
- 下载说明:0点券资源无需下载权限,游客可以直接下载。
- 有点券资源为本站精品课件,只提供给vip会员下载,有效期式vip会员可以在有效期内下载本站所有资源。 查看 【申请有效期vip会员方法】 。
-
- 如果您无法下载到本资料,请先参照以下说明检查:
- 1、所有资料必须是登录后才能下载。
- 2、精品资料下载需要点券,请确保您的账户上有足够的点券。有效期vip会员只受有效期限制,不受点券影响,有效期内即使点券用完,仍可继续下载。
- 4、如果浏览器启用了拦截弹出窗口,此功能有可能造成下载失败,请临时关闭此功能
- 5、如果下载的是word文档,直接可用word软件打开;如果是压缩资料包,下载后请先用winrar解压软件解压,再使用对应软件word打开。
- 6、以上步骤检查后均无法解决问题,您可以到[帮助中心]寻找答案或向网站客服人员寻求支持。

会员登录
用户评论
(欢迎您的评论,评论有奖励哟)